Construirea Parcursurilor prin Journey Builder
Notă importantă: Am introdus recent Path Finder - un instrument de descoperire a parcursurilor, ca parte a setului nostru de instrumente de management al proceselor. Astfel, pentru a integra activitatea de management al parcursurilor în ansamblu, am denumit setul de instrumente de management al proceselor CommandCenter, redenumind totodată capacitatea noastră de construire a parcursurilor (anterior numită CommandCenter) ca Journey Builder. Apasă aici pentru a afla mai multe despre PathFinder. Ce este Journey Builder?
Journey Builder îți permite să construiești replici online ale proceselor tale de afaceri folosind mai multe module. Este ideal pentru organizațiile care au mai multe departamente, servicii sau aplicații terțe care participă la finalizarea unui singur proces de afaceri.
Diferența dintre Journey Builder și Blueprint
Scenarii de afaceri
Să analizăm câteva scenarii de afaceri în care Journey Builder poate fi utilizat eficient. Vezi mai multe cazuri de utilizare.
Procese de aprobare a împrumuturilor
Zylker Finances oferă asistență financiară întreprinderilor mici și mijlocii. Solicitanții care doresc un împrumut introduc datele necesare în formularul de cerere de împrumut și îl trimit pentru procesare ulterioară. În cursul acestui proces, formularul lor trece prin diferite etape și departamente, cum ar fi pre-aprobare, verificarea documentelor, eliberarea fondurilor, verificare juridică și pre-închidere, înainte ca suma prescrisă să fie aprobată. Aici, fiecare etapă joacă un rol crucial în propulsarea cererii către etapele ulterioare și finalizarea procesului. Prin urmare, o replică online a acestui proces ar trebui să poată capta detalii precum etapele în care o cerere este blocată, dacă o etapă este omisă, timpul petrecut într-o etapă și altele.
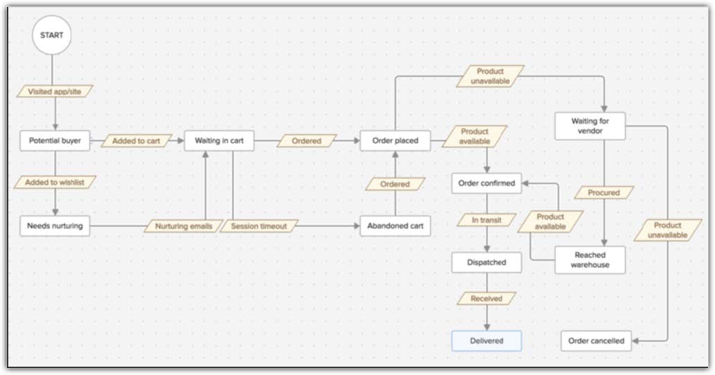
Journey Builder oferă o platformă perfectă pentru aceasta, permițând adăugarea de etape și tranziții din mai multe module CRM. Se poate defini chiar și termenul limită pentru finalizarea unui proces, adăuga acțiuni automate între etape, implica acțiuni în timpul tranzițiilor care pot fi capturate în diferite module și altele. Iată un exemplu despre cum va arăta parcursul în Journey Builder.
Gestionarea lanțului de aprovizionare
Zylker Logistics operează o afacere de gestionare a lanțului de aprovizionare. Colaborează cu mai multe departamente—unități de producție, furnizori, logistică de livrare și servicii terțe—pentru a finaliza ciclul de producție și livrare. Ciclul lor SCM urmează acest traseu:
- Afacerea începe cu consumatorii care manifestă interes pentru unul dintre produsele lor.
- Disponibilitatea produsului este verificată în stoc și detaliile stocului sunt afișate consumatorului.
- Dacă produsul solicitat/căutat nu este disponibil, cererea de achiziție este trimisă furnizorului.
- Odată ce produsul este în stoc, inventarul este actualizat și o notificare este trimisă consumatorului (urmată de alte activități de cultivare a lead-urilor, dacă este necesar).
- Dacă produsul solicitat/căutat nu este disponibil, cererea de achiziție este trimisă furnizorului.
- Consumatorul rezervă produsul, plătește prin gateway-ul de plată și primește detalii despre livrare prin email, SMS și o notificare în aplicație.
- Livrarea este urmărită, iar consumatorul este notificat despre orice întârziere sau livrare anticipată.
- Produsul este livrat, iar ciclul SCM este închis pentru acel consumator.
Din momentul în care cumpărătorul manifestă interes pentru un produs și până la livrarea cu succes a acestuia, SCM creează o rețea care include persoane, organizații, departamente, activități și resurse care culminează în ciclul de vânzare-cumpărare. Toate aceste puncte de contact adaugă valoare operațiunii SCM, iar monitorizarea, gestionarea și urmărirea eficienței și obținerea de perspective precise asupra performanțelor sunt esențiale.
Replicarea acestui parcurs folosind Journey Builder va oferi informații detaliate despre etapele care propulsează un produs la nivelul următor, etapele în care produsul este blocat, timpul petrecut într-o anumită stare și altele.
Aceste valori pot ajuta, la rândul lor, la revizuirea procesului existent, la un control mai strict asupra costurilor asociate, la prognozarea comportamentului de cumpărare al clientului, la evidențierea eforturilor de cultivare a lead-urilor și la alte aspecte care influențează rezultatele financiare ale companiei.
Elemente de bază din Journey Builder
Similar cu un Blueprint, trebuie să definești stări și tranziții în Journey Builder.
Acum ai câteva cunoștințe despre elementele de bază ale Journey Builder, care sunt aceleași cu cele ale unui blueprint. Vezi de asemenea elementele de bază dintr-un blueprint.
Pentru a crea un parcurs, trebuie să urmezi pașii de mai jos:
Pasul 1. Adăugarea informațiilor de bază
Pasul 2. Adăugarea stărilor și a acțiunilor acestora
- Starea înregistrării - Comandă plasată/Comandă confirmată
- Acțiuni configurate - Notificare email către furnizor / Link de plată către client.
- Actualizare câmp
- Notificare email: 3 per stare
- Sarcină: 3 per stare
- Webhook
- Funcții
- Adăugare/eliminare etichete: 10 etichete/stare
- Notificare Slack și Cliq: 5 notificări/stare
- Starea înregistrării - Prima rată/Produs expediat
- Acțiuni configurate - Apelarea clientului.
- Actualizare câmp
- Notificare email
- Sarcină
- Webhook
- Funcție
- Starea înregistrării - Plată în așteptare/Rezervare confirmată/Tichet deschis.
- Acțiuni configurate - Notificări email/Notificare webhook/Alerte email.
- Actualizare câmp
- Notificare email
- Sarcină
- Webhook
- Funcție
Pasul 3. Definirea termenului limită pentru o stare
- Escaladarea către orice utilizator din categoriile următoare:
- Utilizatori
- Grupuri
- Roluri
- Proprietarul înregistrării, creatorul sau managerul proprietarului înregistrării
- Utilizatori
- O notificare prin email va fi trimisă utilizatorului selectat.
- Mutarea în oricare dintre ultimele stări menționate în parcursul tău. De exemplu, conform procesului SCM, înregistrarea poate fi mutată în starea „comandă anulată".
Pasul 4. Definirea tranziției și când ar trebui declanșată
Poți selecta când ar trebui declanșată o tranziție (acesta este un pas obligatoriu):
- Trimiterea unui formular web — O tranziție va fi declanșată când o înregistrare a intrat în CRM printr-un formular web. Acest declanșator este disponibil doar la începutul parcursului sau pentru prima tranziție a unui parcurs.
- Crearea unei înregistrări — O tranziție va avea loc de fiecare dată când o înregistrare este creată în modulul și layout-ul specificat.
- Editarea unei înregistrări — O tranziție va fi declanșată de fiecare dată când o înregistrare este editată. Poți adăuga și o condiție. De exemplu, ori de câte ori statusul lead-ului este schimbat în calificat, trebuie trimis un link de plată.
- Primirea unui apel API — Dacă vrei să invoci orice tranziție dintr-o aplicație terță, poți selecta această opțiune și copia URL-ul API furnizat de noi. De asemenea, poți menționa parametrii care ar trebui transmiși împreună cu fiecare apel API. Poți selecta maximum șase parametri din următoarele tipuri de date: string, număr, dată, dată/oră, boolean.
- Aprobarea înregistrării — O tranziție va fi declanșată doar dacă o înregistrare este aprobată. De exemplu, o comandă va fi plasată doar la aprobarea plății. Trebuie să selectezi la ce proces de aprobare aparține înregistrarea.
- Respingerea înregistrării — O tranziție va fi declanșată la respingerea unei înregistrări. De exemplu, comanda va fi anulată dacă plata eșuează. Trebuie să selectezi la ce proces de aprobare aparține înregistrarea.
- O dată/dată și oră — O tranziție va fi declanșată la câmpul de dată sau dată/oră al unui modul.
- Sales Signals din diferite canale - Un declanșator poate fi inițiat pe baza răspunsului primit la emailuri, chat, apeluri, tichete de suport și campanii de marketing. De exemplu, un tichet de suport poate fi creat ori de câte ori un apel este depășit sau când un client face clic pe un email de campanie poate fi trimis un email „mulțumim că te-ai înregistrat". Poți seta, de asemenea, criterii pentru a specifica că declanșatorul trebuie să apară doar pentru anumite tichete, emailuri, sondaje etc. De exemplu, o tranziție va fi declanșată doar când „emailul de înregistrare" respinge, nu pentru alte respingeri de email. Similar, un declanșator poate apărea când se primește un răspuns la un anumit tichet de suport.
Poți selecta un declanșator din următoarele semnale generate de sistem:
- Email
- Emailuri trimise - Trimitere, Deschidere, Clic, Respingere, Nedeschis, Deschis dar nerăspuns, Nerăspuns, Dezabonat
- Email primit - Primire
- Apel: Primire apel, apel de ieșire fără răspuns, apeluri programate depășite.
- SalesIQ: Chat ratat
- Zoho Desk: Tichet nou, comentariu la un tichet, depășit, răspuns la tichet, evaluare, escaladare.
- Campanie email: Deschidere, clic, respingere, marcare ca spam, primire răspuns, dezabonare
- Zoho Survey: Trimitere, vizitare, primire răspuns, sondaj vizitat, sondaj nevizitat.
- Zoho Backstage: Achiziție sau anulare tichet, check-in de participant.
- Zoho Webinar: Trimitere invitație, Înregistrare primită, Participat
- Odată ce definești un declanșator, acesta nu poate fi editat. Trebuie să îl ștergi și să adaugi unul nou.
- Nu poți șterge un modul care face parte dintr-o stare și este punctul de declanșare al unei tranziții odată ce a fost definit într-un proces.
- Câmpul nume înregistrare curentă din modulul Journey Builder va afișa numele înregistrării în funcție de poziția sa în modul. De exemplu, dacă înregistrarea se află în modulul leads va afișa numele înregistrării - modul Leads, dacă se află în modulul contacts va afișa numele înregistrării - modul Contacts.
Pasul 5. Definirea unei acțiuni care ar trebui să aibă loc în timpul unei tranziții
- Creare înregistrare
- Actualizare câmp
- Notificare email
- Sarcină
- Webhook
- Funcții
- Adăugare/eliminare etichete
Pasul 6. Specificarea criteriilor pentru ca înregistrările selectate să parcurgă o tranziție

Pasul 7. Definirea conectivității dintre înregistrări
- Înțelege cum sunt interconectate cele două înregistrări
- Ce activitate a condus înregistrarea la starea următoare
- Fila de conectivitate va fi disponibilă doar dacă stările sunt definite în două module diferite. Ca în exemplul de mai sus, unde înregistrarea trece din modulul leads în modulul contacts.
- Referința poate fi dată doar dacă o înregistrare este creată prin Journey Builder. Crearea manuală nu va fi luată în considerare. De exemplu, un contact (înregistrare) este creat după ce un lead este calificat.
Pasul 8. Adăugarea unui jurnal la tranziție
Poți insera câmpuri de îmbinare în jurnal pentru a vizualiza parcursul complet al înregistrării până la tranziția respectivă. De exemplu, imaginea de mai jos arată căruia parcurs îi aparține tranziția, numele tranziției, când a fost declanșată, acțiunea care a avut loc la declanșare și rezultatul.

Proiectarea unui parcurs în Journey Builder
Pentru a proiecta un parcurs
- Mergi la Setup > Experience Center > Journey Builder
- Apasă Create Journey și introdu Journey Name și Description.
- Apasă Proceed.
- În Journey Builder, selectează click to add a state.
- În Create State, introdu State Name, Description și alege un Module din lista derulantă.
- Apasă Save.
Vei fi redirecționat către Journey Builder. Poți fie să adaugi Actions la stare, fie să apeși +Add State pentru a adăuga mai multe stări. - Apasă Set deadline for this state și introdu numărul de zi(le), oră(ore) sau minut(e).

- În fila Actions, selectează Instant, Scheduled sau Recurring action.

- În Instant Action, apasă Add și selectează o acțiune din lista disponibilă.
- În Scheduled action, introdu numărul de zi(le), oră(ore) sau minut(e) și apasă Continue.
- În Recurring action, menționează numărul de zi(le), oră(ore) sau minut(e) și apasă Continue.
Atât pentru acțiunile programate, cât și pentru cele recurente, poți adăuga și acțiuni instantanee (actualizare câmp, notificare email, sarcină, webhook și funcție). - Creează Transitions apăsând pe butonul + dintre două stări.
- În fila Transition info, introdu Transition name, Description și alege Trigger on din lista derulantă.
- Apasă Save.
- În fila Action, apasă Add action și selectează o acțiune din lista disponibilă, sub Ce acțiuni dorești să efectuezi în timpul acestei tranziții?

- În fila Conditions, apasă Add Criteria pentru a defini Cărui [înregistrări] dorești să aplici această tranziție?

- În fila Logs, apasă Add Log > Introdu detaliile și apasă Save.

- Apasă +Add State pentru a adăuga mai multe stări.
- Apasă Publish pentru a activa Parcursul sau Delete draft dacă vrei să îl elimini.
Parcursuri definite de sistem
- Lead creat
- Apel programat
- Contactat
- Tentativă de contact
- Convertit în contact
- Contact eșuat
- Calificarea lead-ului prin apel
- Calificarea lead-ului prin email
- Mergi la Setup > Experience Center > Journey Builder
- Apasă pe parcursul definit de sistem dorit.

- Personalizează stările și tranzițiile.
- Definește acțiunile și alte detalii.
- Apasă Publish.
Definirea ordinii în care trebuie să aibă loc o tranziție
În situațiile în care prima stare din model are mai multe tranziții, tranzițiile vor apărea în aceeași ordine în care sunt listate în configurație. Dar dacă vrei, poți schimba ordinea de execuție setând ordinea de precedență.
Să luăm în considerare procesul de aprobare a împrumutului. Dacă starea „în așteptarea pre-aprobării" are două tranziții—„informații incomplete" și „depășește limita de aprobare"—cererea (înregistrarea) va urma tranzițiile în ordinea listată. Dacă vrei să le reordonezi, poți trage și plasa tranzițiile în ordinea de execuție dorită.

Specificarea termenului limită pentru parcurs
Poți specifica un termen limită pentru întregul parcurs. De exemplu, dacă modelul tău se concentrează doar pe generarea de lead-uri, poți seta un termen limită pentru parcurs după ce starea de generare a lead-urilor este atinsă. Poți adăuga un termen limită fie în timpul configurării parcursului, fie mai târziu. Poți selecta procesul și merge la fila Deadline și apăsa Set deadline for the journey.
Aici trebuie să menționezi numărul de zile, ore sau minute după care un parcurs ar trebui să se încheie. Poți alege un termen limită la câteva zile după începerea parcursului sau după ce o stare este atinsă (de exemplu: lead calificat). Poți defini dacă înregistrările ar trebui escaladante sau mutate la o stare.
Setarea unui termen limită îți permite să vezi numărul de înregistrări care ajung la starea de finalizare și să iei măsuri corective pentru cele blocate într-o anumită stare.
Editarea versiunilor unui parcurs
Poți crea până la cinci versiuni ale unui singur parcurs, dar doar o versiune poate fi activă la un moment dat. Când editezi orice parcurs activ, există trei opțiuni:
- Delete draft - Nu îl salvezi și nici nu îl publici. Îl ștergi pur și simplu.
- Publish as a new version - Versiunea editată poate fi publicată ca versiune nouă. Aceasta va păstra versiunea existentă și îți va permite să compari performanța versiunilor.
- Republish - Poți suprascrie versiunea existentă.

Vizualizarea înregistrărilor în modulul Journey Builder
Odată ce un parcurs este creat în Journey Builder, un modul definit de sistem numit „Journey Builder" este adăugat în contul tău CRM. Poți vizualiza înregistrările care au participat la un anumit parcurs și le poți filtra după ID-ul instanței, data de începere a parcursului, termenul limită al parcursului, termenul limită al stării și altele. Când ai mai multe modele, poți folosi vizualizarea personalizată pentru a filtra și vedea modelul dorit. Poți folosi și filtrul inteligent pentru a vedea înregistrări specifice.
Vizualizarea rapoartelor Journey Builder
- Segregare pe stări — Numărul de înregistrări în fiecare stare.
- Timp mediu petrecut în fiecare stare — Cantitatea de timp pe care o înregistrare o petrece într-o stare. Poți identifica întârzierile, localiza stările care reprezintă blocaje, identifica stările cu stagnare maximă și nota timpul necesar pentru o tranziție.
- Raport general — Raportul general va oferi o reprezentare vizuală a întregului parcurs cu numărul de înregistrări în fiecare stare și tranziție.

Reordonarea, dezactivarea și ștergerea parcursurilor
Reordonare — Înregistrările intră în parcursuri în funcție de ordinea listată. Toate parcursurile pe care le-ai creat vor fi listate în ordinea creării, dar le poți reordona apăsând opțiunea Reorder Journeys de sub Experience Center > Journey Builder. Când reordonezi parcursurile, înregistrările vor intra în parcursuri conform noii ordini.
Ștergere — Poți trece cu cursorul peste un parcurs și apăsa pictograma de ștergere pentru a șterge un parcurs. Cu toate acestea, înainte de a șterge parcursul, trebuie să reții că:
- Toate înregistrările care se află în prezent în parcurs vor fi eliminate.
- Istoricul înregistrărilor (stările și tranzițiile la care au participat) va fi șters permanent.
- Acțiunile programate pentru înregistrările curente vor fi oprite.

- Nu poți șterge modulul care face parte dintr-o stare și este punctul de declanșare al unei tranziții odată ce a fost definit într-un parcurs.
- Dacă o înregistrare face parte din Journey Builder, o bandă portocalie va fi adăugată pentru o identificare ușoară. Banda va fi vizibilă în pagina de detalii a înregistrării și va afișa starea din care vine înregistrarea la starea următoare din linie.
- Journey Builder este disponibil în copy customization și sandbox.
- Poți edita un parcurs existent și îl poți republica, ceea ce va suprascrie versiunea existentă. Poți, de asemenea, salva parcursul ca versiune nouă.
Articole Similare
Partener Certificat Zoho
Ai nevoie de ajutor cu Zoho CRM?
Echipa noastra te poate ajuta cu implementarea, personalizarea si suportul Zoho CRM. Peste 200 de proiecte finalizate din 2011.
Contacteaza-ne